L&L Products et TK Mold & Engineering ont récemment rencontré des étudiants de l’école secondaire de Romeo via Google Meet pour expliquer et démontrer le processus de moulage par injection de plastique et l’utilisation du logiciel Autodesk Moldflow dans ce processus.
TK Mold & Engineering est basée à Romeo, dans le Michigan, et est spécialisée dans le moulage par injection pour les secteurs de l’automobile, de la défense, de la médecine et de l’emballage grand public.
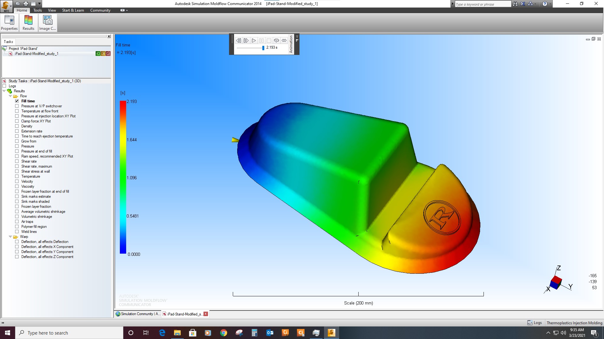
Autodesk Moldflow est un logiciel utilisé pour simuler le processus de moulage par injection pour la fabrication d’une pièce ou d’un dispositif en plastique. Le logiciel est généralement utilisé pour résoudre les problèmes potentiels et réduire les défauts de fabrication avant l’étape coûteuse de la création du moule en acier qui est utilisé pendant la fabrication réelle d’une pièce en plastique. De nouvelles avancées ont été apportées au logiciel, qui ont apporté des avantages supplémentaires significatifs. Le nouveau processus ne nécessite plus de modifications manuelles après la fabrication d’une pièce, ce qui permet de gagner du temps, de réduire les coûts et d’améliorer la qualité globale.
Les participants à la rencontre Google Meet comprenaient deux membres de TK Mold, Trevor Purdy de L&L Products, ainsi qu’un enseignant et trois élèves du lycée de Romeo. La réunion a commencé par Trevor Purdy, ingénieur Moldflow de L&L Products, qui a expliqué le processus et le logiciel Moldflow, puis a procédé à une démonstration de la simulation Moldflow à l’aide d’une pièce créée par trois élèves du lycée de Romeo. La pièce était un support d’iPad pour les élèves du primaire qui apprennent à distance. L’idée était d’aider à maintenir l’iPad en position verticale pendant que les élèves apprennent virtuellement.
« L’objectif de la réunion était de montrer aux élèves du lycée de Romeo le processus que nous suivons pour réaliser une simulation Moldflow, en particulier avec la pièce qu’ils ont conçue. Je leur ai montré les résultats, bons et mauvais, puis j’ai formulé des recommandations pour améliorer leur produit », a déclaré Purdy. « C’était particulièrement amusant de démontrer le processus en utilisant une pièce que les étudiants avaient eux-mêmes conçue. »
Pour plus d’informations sur la démonstration avec le lycée de Romeo ou sur le procédé Moldflow de L&L Products, veuillez contacter Andrea Smith, responsable du marketing et des communications de L&L Products à l’adresse andrea.smith@llproducts.com.
Liens
http://www.llproducts.com/news/
https://www.linkedin.com/company/l&l-products
https://www.facebook.com/llproducts/






