L&L Products and TK Mold & Engineering recently met with students from Romeo High School via Google Meet to explain and demonstrate the plastic injection molding process and use of Autodesk Moldflow software in that process.
TK Mold & Engineering is based in Romeo, Michigan and specializes in injection molding for the automotive, defense, medical and consumer packaging industries.
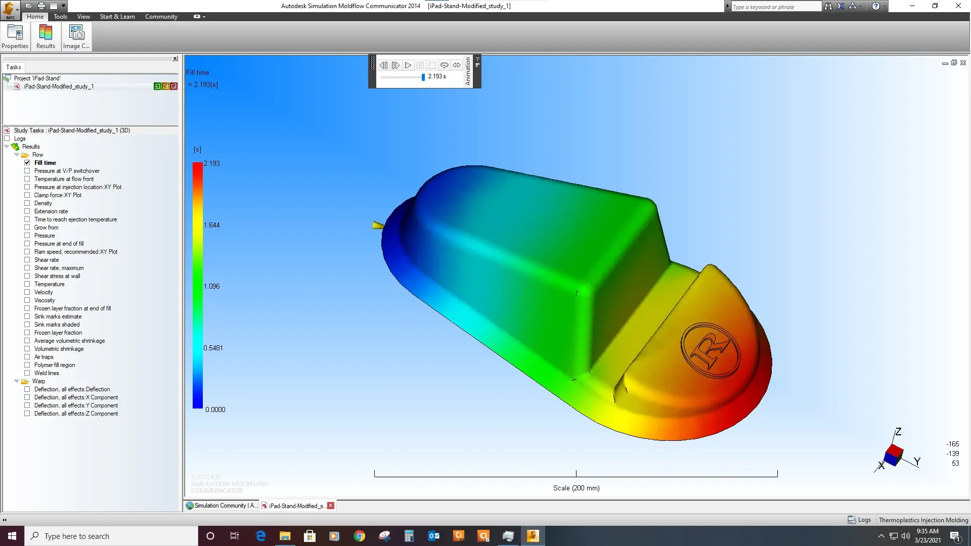
Autodesk Moldflow is software used to simulate the injection molding process of manufacturing a plastic part or device. The software is typically used to troubleshoot potential problems and reduce manufacturing defects prior to the costly step of creating the steel mold that is used during the actual manufacturing of a plastic part. New advancements have been made to the software that have brought significant added benefits. The new process does not require further handwork modifications after a part has been made – saving time, cost, and improving overall quality.
Participants of the Google Meet included two members from TK Mold, Trevor Purdy of L&L Products, and a teacher and three students from Romeo High School. The meeting began by Trevor Purdy, L&L Products Moldflow engineer, explaining the Moldflow process and software and then proceeded to demonstrate the Moldflow simulation using a part created by three Romeo High School Students. The part was an iPad holder for elementary students who are remote learning. The idea was to help keep the iPad upright while students are virtually learning.
“The purpose of the meeting was to show the students from Romeo High School the process we take to complete a Moldflow simulation, specifically with the part that they designed. I showed them results, both good and bad, and then provided recommendations for improving their product,” said Purdy. “It was especially fun demonstrating the process using a part the students themselves had actually designed.”
For more information on the demonstration with Romeo High School or L&L Products’ Moldflow process, please contact Andrea Smith, Global Marketing and Communications Manager of L&L Products at andrea.smith@llproducts.com.
About L&L Products
L&L Products is a technology driven business-to-business Company that has unique expertise in static sealing, acoustics, vibration reduction, structural reinforcements and composite components for automotive, aerospace, commercial vehicle and other industrial applications. Today, L&L has reached 1300+ global employees, 16 global locations, and 8 manufacturing facilities.
Links
http://www.llproducts.com/news/
https://www.linkedin.com/company/l&l-products
https://www.facebook.com/llproducts/






